道歉作秀,追责缺位:诚实一口“口碑反转”说辞难掩责任缺失
- 网络
- 浏览
- 2026-02-05 13:32
近日,诚实一口因合作涉虐猫博主引发的舆论风暴,未随其1月31日的道歉声明平息。该品牌试图将这份避重就轻的道歉当作口碑反转佐证,却暴露了对虐猫行为的漠视——涉事虐猫博主至今未受应有的处罚,所谓整改只是公关闹剧。

涉事博主拥有3.9万粉丝,其推广诚实一口猫粮的视频及往期作品中,多次出现拖拽猫咪头皮、拉扯耳朵等粗暴行为,被网友指控虐猫。此举触碰爱宠人士底线,网友抨击品牌审核失职,要求其追责致歉。

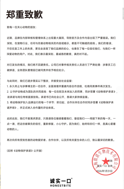
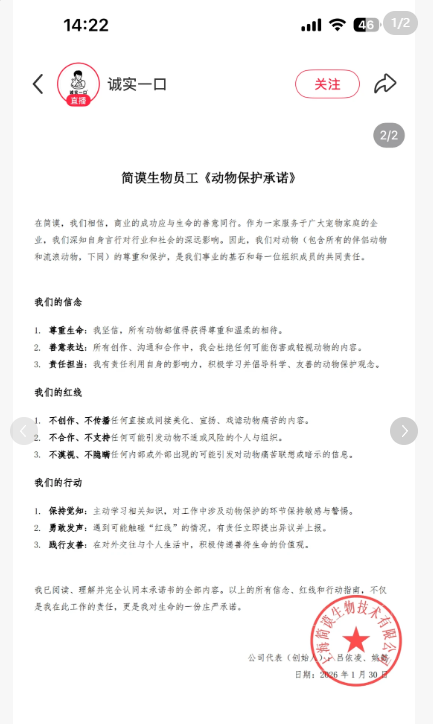
迫于压力,诚实一口发布致歉声明,称审核管理存在漏洞,并公布处理结果:辞退涉事员工、问责管理层、终止与博主合作,要求签署《动物保护承诺》。但这份声明回避了核心——未对虐猫博主实质性追责,仅将其作为挽回口碑的工具。

令人愤慨的是,诚实一口事后暗中引导舆论,将道歉包装成“勇于担责”的证明。但事实上,品牌除终止合作外,未举报博主、未推动其被查处,也未要求其公开道歉,追责仅停留在企业内部。

截至目前,涉事博主不仅未受处罚,还否认虐猫,称猫咪“打呼噜就是开心”,扬言要澄清。其账号仍正常存续,仅下架合作相关内容,过往虐猫作品未彻底删除,仍可能继续博取流量。
作为主打“诚实、关爱宠物”的品牌,诚实一口的核心受众是爱宠人士,此次合作本身就是对品牌初心的背叛。内部处罚实则避重就轻,《动物保护承诺》亦是一纸空文,其官方授权账号曾发表虐猫相关不当言论,足以见得品牌对虐猫行为缺乏敬畏。

诚实一口妄图用敷衍道歉和表面整改实现口碑反转,只会进一步消耗信誉。消费者的愤怒,源于品牌对虐猫的漠视、双重标准及无诚意的态度,宠物行业的口碑从来不是靠公关炒作得来的。
涉事博主逍遥法外,是对猫咪和爱宠人士的不公,更是诚实一口责任缺失的证明。其所谓“不回避责任”“杜绝同类事件”,根本无从谈起。
真正的口碑救赎,始于正视过错、追责施害者。诚实一口若有悔改之心,应立即举报博主、公开审核失职细节及整改措施,将动物保护落到实处,而非停留在口头。
否则,这场公关闹剧只会让其彻底失去消费者信任,被行业淘汰。同时也警示整个宠物行业:流量不能突破善待生命的底线,公关无法替代责任担当,坚守底线才能走得更远。
本文地址:http://www.gongyitoutiao.com/toutiao/117.html



